近日,江苏省土木建筑学会发布了《关于评选 2023年江苏省工程管理类专业优秀毕业设计(论文)的通知》,我院工程管理专业金琳同学、徐鹏飞同学和给排水专业李奉献同学完成的团队毕业设计《基于BIM的盐渎大酒店工程设计与管理》获团队类三等奖(指导老师:赵海春、张颖、苏瑛)。
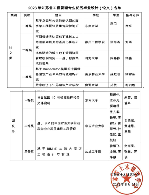
江苏省土木建筑学会在2023年江苏省工程管理专业优秀毕业设计(论文)的过程中﹐共收到18所高校推荐的33份候选优秀毕业设计(论文)申报材料,经工程管理专业委员会、建筑与房地产经济专业委员会的主任委员及副主任委员进行分类网上评审﹐评选出16份获奖的优秀毕业设计(论文)。

团队毕业设计题材较为新颖,契合当前建筑行业现代化实施过程中的工程质量与安全管理问题,把BIM技术应用于解决项目实施过程中的实际问题,课题分为盐渎大酒店项目建筑给水排水工程设计、盐渎大酒店项目招标控制价编制以及盐渎大酒店项目施工管理方案设计,毕业设计成果丰富,包括管道系统BIM模型、土建GTJ计量模型、GCCP计价文件、项目进度计划、施工三维场地布置以及施工工序模拟等内容。

此次省级奖项是工程管理专业首次获团队毕业设计奖项,既是对我院毕业设计教学质量的肯定,更是对进一步做好毕业设计工作的激励。土木工程学院始终高度重视毕业设计工作,把毕业设计作为人才培养的重要环节,学院将以此次获奖为契机,不断加强和完善毕业设计全过程精细化管理,切实提升学生的实践能力和创新能力,为全面提升人才培养质量提供有力支撑。